RİSKLİ YAPIDA SINIRLI AYNİ HAK SAHİPLERİNİN KİRA YARDIMI ALMASININ ŞARTLARI
- 30 Mart 2026
- Yayınlayan: G.H.E
- Kategori: Makaleler
Mülkiyet hakkı, sahibine kullanma, yararlanma ve tasarrufta bulunma yetkisi vermektedir. Sınırlı ayni hak ise bu üç yetkiden biri veya bazılarını kapsayan hak çeşididir. Sınırlı ayni haklar TMK m.779 vd.’da düzenlenmektedir. Bu maddelerde belirtilen sınırlı ayni hak nedir? Sınırlı ayni haklar kategorilere ayrılarak incelenmektedir. Bu maddede belirtilen şartlar hem riskli yapı için hem de riskli alan ve rezerv alan için geçerlidir. Sınırlı ayni hakları içeriklerine göre üç başlıkta toplanabilir.
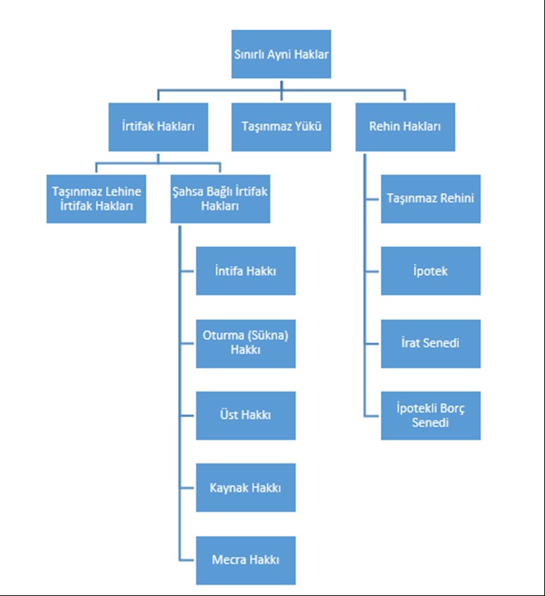
1) İrtifak Hakları (Yararlanma Hakları): Hak sahibine bir eşyadan faydalanma, yararlanma hak ve yetkisi veren veya malikin yararlanma yetkisini hak sahibi lehine sınırlamak suretiyle hak lehtarına yarar sağlayan sınırlı ayni haklardır. TMK md. 779-838’da düzenlenmektedir.
2) Rehin (Teminat, Güvence) Hakları: Hak sahibine, malın nakte çevrilmesi hak ve yetkisi veren haklardır. Bir alacağın teminat altına alınmasını sağlamaktadır. Bunlara “teminat veya güvence hakları” da denir.
3) Taşınmaz Yükü: Bir taşınmazın malikini sadece o taşınmazla sorumlu olmak üzere diğer bir kimseye bir şey vermek veya yapmakla mükellef kılmaktadır. Mükellefiyet lehtarına yani hak sahibine ise malik tarafından verme, yapma edimi yerine getirilmiş ise “yararlanma”, aksi takdirde “tasarruf” yetkisi veren sınırlı bir ayni haktır (TMK md. 839-850).
Bu hakları ve çeşitleri Şekil 2’de yer almaktadır.[1]

Şekil 5.Sınırlı Ayni Hakları
Bu haklara sahip olanların 6306 sayılı Kanun ve Yönetmelikleri kapsamında kira ve yardım almaları mümkündür. 6306 sayılı Kanun 5. maddesine bu konuyu düzenlemektedir. Kanun, “Tahliye ve yıktırma” başlıklı 5/1. maddesinde “Riskli yapıların yıktırılmasında ve bunların bulunduğu alanlar ile riskli alanlar ve rezerv yapı alanlarındaki uygulamalarda, öncelikli olarak malikler ile anlaşma yoluna gidilmesi esastır. (Değişik cümle:29/11/2018-7153/22 md.) Anlaşma ile tahliye edilen yapıların maliklerine, kiracılarına ve yapıda ikamet etmek şartıyla sınırlı ayni hak sahiplerine geçici konut veya işyeri tahsisi ya da kira yardımı ve yapım için yardım yapılabilir. (Ek cümle:7/11/2023-7471/9 md.) Yapım için yapılacak yardımın usul ve esasları Cumhurbaşkanınca belirlenir.” hükmü yer almaktadır.
Yukarıda “ayni hak” türlerini açıklamıştık.[2] Kanun ve yönetmelikte hangi ayni hak türlerine kira yardımı yapılacağı açıklanmamaktadır. Bunun uygulamada karışıklığa yol açacağı açıktır. Ayni hak türlerinden “intifa veya sükna (oturma)” hakkı konut veya işyerini kullanabilir. Bu olağan bir durumdur. Bir geçit hakkı veya mecra hakkı da ayni hak olduğu halde, kişiye değil bir taşınmazın diğer taşınmaza olan borcu söz konusudur. Burada, ayni hak sahibi, uygulama alanındaki konut veya işyerini aynı zamanda kullanıyorsa, kira alabilecek midir? Diğer taraftan, ipotek alacaklısı bu gayrimenkulü aynı zamanda kullanıyorsa alabilecek midir? Bunlar belirtilmemiş “gayrimenkulü kullanma” ölçütü getirilmiştir. Buna göre bu ayni hak sahipleri aynı zamanda, uygulama alanındaki taşınmazdan dolayı orayı kullanmakta iseler kira yardımı alabilecektir. Uygulama Yönetmeliğine göre yayınlanmış Kira Yardımı Kılavuzu’nda ise sınırlı ayni hak sahiplerinin kira yardımı için gerekli şartlar ve usul açıklanmıştır.[3] Buna göre;
Konut Olarak Kira yardım talebinde bulunabilmek için;
● Riskli yapıda ikamet eden sınırlı ayni hak sahiplerinden biri olmalıdır,
● Başvuru dilekçesi (EK-1 veya EK-2),
● Sınırlı ayni hak sahipliğini gösteren Tapu Belgesi ve taşınmaza ait Güncel Taşınmaz Kaydı (Kat mülkiyetli/kat irtifaklı tapularda sınırlı ayni hak sahipliğini gösteren şerh bulunmalıdır.),
● Sınırlı ayni hak sahibinin, riskli yapı için A.R.A.A.D. Bilgi Sistemi üzerinden Yapı Kimlik Numarası alındığı tarihte yapıda ikamet ettiğine ve riskli yapıyı tahliye ettiğine dair eski ve yeni adreslerini gösteren Adres Bilgileri Raporu,
● Riskli yapının yıkım bilgisinin A.R.A.A.D. Bilgi Sistemine girilmiş olması.
● Gerçek/Tüzel kişilerin kira yardımı başvuru dilekçesinde yer alan T.C. Ziraat Bankası A.Ş. Vadesiz TL İBAN bilgisine ait teyit amaçlı bir belge gerekmektedir.
İşyeri olarak kira yardımı alabilmek için başvuru;
● Riskli yapıda işyeri bulunan sınırlı ayni hak sahiplerinden biri olmak,
● Başvuru dilekçesi (EK-1 veya EK-2),
● Başvuru sahibinin tüzel kişi olması halinde başvuru dilekçesini imzalayan kişinin tüzel kişiliği temsil yetkisine sahip olduğunu gösteren imza sirküleri veya sicil tasdiknamesi gerektirmektedir.
Danıştay 6. Dairesi 27.04.2021 tarihli bir kararında, malikin kira yadımı alabilmesi için konutta ikamet etmesinin şart olduğunu belirtmiştir. Kararda “…Yukarıda bahsi geçen hükümlerden; 6306 sayılı Yasada belirtilen teknik ve hukuki süreç sonunda riskli yapı olarak tespit edilen binaların yıkımı ve tahliyesi konusunda anlaşmaya varan yapıların maliklerine, malik olmasalar bile kiracı veya sınırlı ayni hak sahiplerine geçici konut veya işyeri tahsisi ya da kira yardımından yararlanma imkanı getirildiği, ancak bu yardımlardan yararlanabilmek için söz konusu kişilerin yıkılmadan önce yapılarda fiilen ikamet etmeleri gerektiği anlaşılmaktadır. Bu durumda; riskli yapı olarak tespit edilen ve yapılan anlaşma sonucu yıktırılmasına karar verilen yapının maliklerine kira yardımı yapılabilmesi için söz konusu yapıda ikamet etme şartı getiren 2017 yılına ait Kira Yardımı Uygulamaları Kılavuzunun 3.1, 3.2, 5.1 ve 5.2. maddelerinde hukuka aykırılık bulunmamaktadır. Diğer taraftan, dayanağı Kılavuz maddelerinin hukuka uygun bulunması nedeniyle davacının kira yardımı isteminin zımnen reddine ilişkin Üsküdar Belediye Başkanlığı işleminde de hukuka aykırılık bulunmamaktadır. KARAR SONUCU: Açıklanan nedenlerle; DAVANIN REDDİNE…” şeklinde karar verilmiştir.[4]
[1] Şimşek, 2019.
[2] Bkz. Bölüm 81: “81) Riskli Yapıda Sınırlı Ayni Hak Sahiplerinin Kira Yardımı Almasının Şartları”
[3] Çevre, Şehircilik ve İklim Değişikliği Bakanlığı, Kira Yardımı Bilgilendirme Dokümanı, https://webdosya.csb.gov.tr/db/altyapi/dokumanlar/kira-yardimi–8230-22042-20190513105246.pdf, Erişim tarihi: 13.06.2025.
[4] Danıştay 6. Dairesi, E. 2019/2540, K. 2021/6205, T. 27.4.2021, Lexpera, https://www.lexpera.com.tr, Erişim tarihi: 13.06.2025.
—
AV. ALİ YÜKSEL
